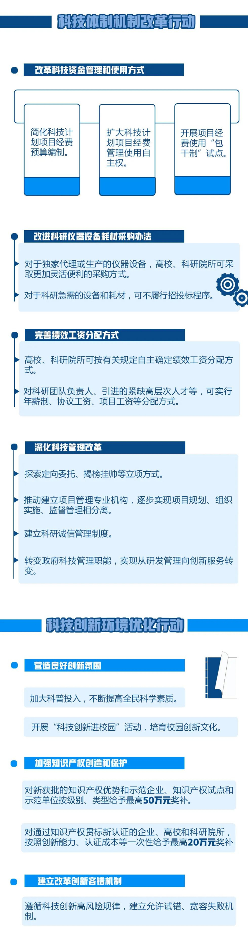
一图读懂鄂尔多斯科技新政30条
上一篇
返回上一级
下一篇